深圳全运会9大赛事赛程表来啦!
小编还为大家准备了
第十五届全运会乒乓球、羽毛球
足球、游泳、跳水等
热门赛事时间表来啦!
全红婵、马龙、孙颖莎等
顶尖选手全运会比赛的参赛情况
以及乒乓球、跳水项目的详细比赛赛程表
全运会比赛的购票入口
赶快一起来看看吧
深圳9大比赛赛程表
✅温馨提示:该部分的9大赛事均在深圳举行!
✅男子18岁以下组足球:
男子18岁以下组足球比赛

✅羽毛球:
羽毛球

展开全文
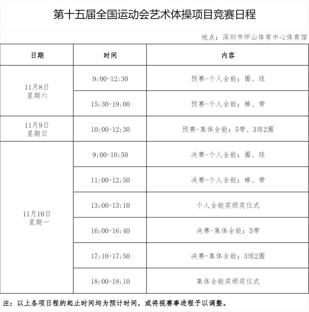
✅艺术体操:
艺术体操

✅自由式小轮车:
自由式小轮车

✅游泳:
游泳比赛
✅拳击:
拳击比赛

✅男子20岁以下组足球:
男子20岁以下组足球比赛

✅女子篮球22岁以下组:
女子篮球22岁以下组

✅竞速小轮车:
竞速小轮车

✅推荐服务:
大家【深圳周末去哪玩】公众号,回复【全运会】关键词,即可获取全运会购票入口、全运会志愿者报名入口、全运会比赛赛程表、深圳比赛项目
全运会热门赛事比赛时间表
比赛地点
顶尖选手全运会参赛情况

✅全运会热度最高的两项比赛应该就是乒乓球、和跳水了;小编带来了这两项比赛的知名选手的参赛情况
✅乒乓球顶尖选手参赛情况:(今年乒乓球比较值得关注的是马龙出现在了乒乓球团体赛的名单中)
男子方面:马龙(北京)、王楚钦(北京)、梁靖崑(河北)、林高远(广东)、樊振东(上海)、许昕(上海)等;
女子方面:孙颖莎(河北)、王曼昱(黑龙江)、王艺迪(辽宁)、陈幸同(辽宁)、蒯曼(江苏)、陈梦(山东)、朱雨玲(澳门)等
乒乓球项目时间表:

✅跳水:有全红婵、陈艺文、谢思埸、陈艾森等多位奥运冠军和世界冠军
其中全红婵出现在女子团体、女子双人10米台、女子10米台3个小项的报项当中
跳水项目时间表:


全运会购票攻略
✅方法一:官方微信小程序购票
第一步:
大家微信搜索“十五运会官方票务”小程序进行购票
【深圳周末去哪玩】公众号,回复【全运会】关键词,即可获取全运会购票入口,然后入口

第二步:的比赛即可


✅方法二:官方网站购票
第一步:同上方一致!先进入到深圳周末去哪玩公众号后台,然后按上面图片回复【全运会】获取各个购票入口;然后选择“十五运会购票网址”即可
第二步:直接即可。


✅方法三:线上官方代售渠道购票
第一步:同上方第一步一致,不过点击的是线上官方代售渠道
第二步:点击搜索框,搜索十五运会即可;


2025年第十五届全运会简介

✅第十五届全运会其他简称:全运会、十五运会、十五届全运会等都是指的第十五届全运会。
✅比赛时间:11月9日-21日(肯定有人问那为什么足球赛已经开赛了,这是正常的有很多比赛都会在开幕式之前就已经比赛完了)
✅比赛地点:广东省、香港、澳门三地举行!
✅深圳承办赛事:有羽毛球、拳击、射箭、篮球(五人制女子22岁以下组)、游泳(游泳、马拉松游泳)、足球(男子20岁以下组、男子18岁以下组)、自行车(自由式小轮车、竞速小轮车)、艺术体操、马术(盛装舞步、场地障碍、三项赛)、排球(女子18岁以下组)、田径(马拉松);
全运会赛程表
✅第十五届全运会赛程表:(目前最新版)
《本文》有 0 条评论